
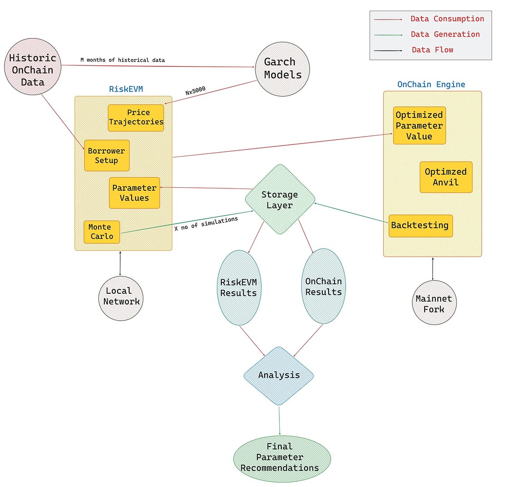
Chainrisk Simulation Engine

The Chainrisk Simulation Engine is a powerful testing tool specifically designed to simulate real-world DeFi market scenarios with a high level of accuracy and efficiency. It combines two main components: the Rust-based RiskEVM, a high-performance simulation engine, and the On-Chain Simulation, which runs backtests using actual mainnet data. By working together, these two engines create a practical approach to understanding and improving protocol stability, resilience, and behavior under different market conditions. In this blog, we will explore the Chainrisk Simulation Engine’s architecture, from the need for dual engines to its architecture, benchmarking capabilities, and how each component contributes to better DeFi risk management.
Key Components
The Chainrisk Simulation Engine is a modular, high-fidelity environment engineered to conduct in-depth simulations of DeFi protocols and their interactions in complex, dynamic market settings. This engine allows developers and risk analysts to forecast, assess, and mitigate potential vulnerabilities within DeFi protocols, using a blend of powerful computational models and real-world data. Its architecture is built around two primary components:
RiskEVM
The RiskEVM component of the Chainrisk Simulation Engine is a specialized, Rust-based simulation engine optimized for the demanding computational tasks required in DeFi protocol audits. It is designed to perform at a high level under extensive simulation loads.
It is particularly effective for analyzing protocol stability during periods of market volatility and stress. It enables thorough simulations of key interactions within DeFi protocols—such as lending, borrowing, liquidations, and other transactional dynamics—allowing analysts to pinpoint potential vulnerabilities and anticipate system behaviors under various market conditions.
On-Chain Simulation
The On-Chain Simulation component of the Chainrisk Simulation Engine is designed to bring a high degree of realism to DeFi protocol testing by leveraging actual on-chain data for backtesting on forked mainnet networks. Unlike theoretical models, this component utilizes real-world blockchain data to closely mirror live network conditions, allowing for precise testing of protocol behaviors across diverse market scenarios.
By running tests on real on-chain data, this component allows users to observe protocol behavior in scenarios that closely mimic reality. This method is particularly valuable for assessing vulnerabilities, as it reveals how protocols might react to various unforeseen circumstances in a highly realistic setup.
Why Do We Need 2 Engines?
These components work together to provide high-fidelity risk assessment by combining the speed and efficiency of the Rust-based RiskEVM with the accuracy and realism of on-chain data. This dual-pronged approach helps optimize parameters precisely, making it an essential tool for assessing and mitigating potential risks in DeFi protocols.
Purpose & Functionality of RiskEVM
The RiskEVM engine is tailored to address the unique challenges that come with conducting large-scale economic audits on blockchain networks. Given that traditional DeFi simulations often rely heavily on external RPC calls and may have complex setups, the RiskEVM component is optimized for streamlined and efficient processing.
Its design leverages Rust, a programming language known for its performance advantages in handling parallel processes and concurrent operations. This means RiskEVM can simulate intricate DeFi interactions, such as high-frequency trading or flash loan scenarios, much more efficiently than traditional setups.
Efficiency & Resource Optimization in Large-Scale Economic Audits
By streamlining the simulation process through Rust’s concurrency features and minimizing the need for external calls, RiskEVM becomes highly resource-efficient. This efficiency allows the Chainrisk Simulation Engine to conduct extensive audits, simulating millions of simulations to examine protocol resilience. In one instance, the engine was able to run 6 million simulations for Compound Labs, a scale that would typically be infeasible using traditional on-chain forked network approaches.
Comparison to Traditional Simulation Methods
RiskEVM’s architecture allows it to overcome common limitations in traditional DeFi testing environments, such as latency from external dependencies, redundant resource usage, and high costs associated with gas fees on mainnet forks. Unlike conventional methods that may rely heavily on real-time blockchain data, RiskEVM is self-sufficient in processing simulations autonomously. This not only enhances the speed and scalability of the audits but also makes the engine suitable for frequent, large-scale economic audits without incurring prohibitive costs.
Architecture
The RiskEVM engine leverages an Anvil implementation that has been meticulously optimized to handle high transaction loads. The modular design allows each component to operate semi-independently, enhancing flexibility and adaptability in conducting a wide range of simulations.
By making each part of the architecture modular, the system can adapt to various testing scenarios without needing significant reconfiguration. This flexibility is essential for stress-testing multiple DeFi protocols, as each may have unique parameters or interaction patterns that require specific testing setups.
The decision to build the simulation engine in Rust allows RiskEVM to capitalize on Rust’s strengths in performance, particularly in handling concurrent and parallel processing. Rust’s memory management and safety features make it ideal for a high-stakes environment like DeFi simulations, where handling vast numbers of transactions quickly and accurately is crucial.

The architecture’s design allows for a smoother, more streamlined simulation process that can complete multiple iterations faster than competitors’ solutions, making Chainrisk’s engine especially valuable for real-time analysis and frequent updates.
Benchmarking
This optimized design provides latency improvements of up to 150x compared to competitor solutions. Such a significant performance boost gives Chainrisk a distinct advantage in conducting simulations that require swift and precise risk assessments.
This comparison to competitors underscores the engine's efficiency in handling complex DeFi interactions, where transaction speed and accuracy are critical for meaningful risk analysis. Many existing risk management solutions face limitations in transaction volume handling and response time, particularly during periods of high market activity. The RiskEVM, however, is built to scale effectively and operate efficiently under these demanding conditions.
Faster Updates: The RiskEVM’s capacity to process large-scale simulations and update risk parameters in real time is a crucial feature in volatile market environments. This capability allows protocols to adapt quickly, implementing recommended changes without long wait times.
Quicker Alerts: The enhanced simulation speed ensures that potential risks are identified and communicated as quickly as possible. These alerts can prompt immediate actions to stabilize a protocol before minor issues escalate into larger threats.
Market Shock Mitigation: With its ability to simulate rapid market changes and assess protocol responses, the RiskEVM engine helps in formulating strategies that can mitigate the impact of sudden market events, reducing the likelihood of widespread financial loss or protocol failure.
The technological edge that Chainrisk’s RiskEVM provides allows for more agile and proactive risk management. By surpassing standard processing capabilities, this system significantly outperforms current risk management solutions, which typically process around 40K simulations in 24 hours.
Conclusion
The Chainrisk Simulation Engine provides a practical, effective solution for DeFi risk management, delivering faster simulations and accurate scenario modeling to help projects prepare for a variety of market conditions. Its modular structure and strong performance capabilities allow for rapid updates, real-time parameter adjustments, and faster responses to sudden market changes, supporting a proactive approach to risk. By enhancing how DeFi protocols are tested and optimized, Chainrisk is contributing to a stronger and more secure DeFi ecosystem, enabling projects to better withstand market fluctuations and build a resilient foundation for future growth.






